网站首页
学会概况
学术活动
科学普及
会员之家
学会党建
联系我们
学会简介
学会章程
组织结构
专业委员会
工作委员会
历届领导
发展历程
历届理事会
监事会
通知公告
学术交流
表彰奖励
科普活动
品种推荐
技术服务
科普园地
入会须知
会员查询
会员申请
会员风采
专家推介
常务理事单位
理事单位
学会党组织
党建活动
学术活动
通知公告
学术交流
表彰奖励
通知公告
当前位置:
首页
>
学术活动
>
通知公告
> 正文
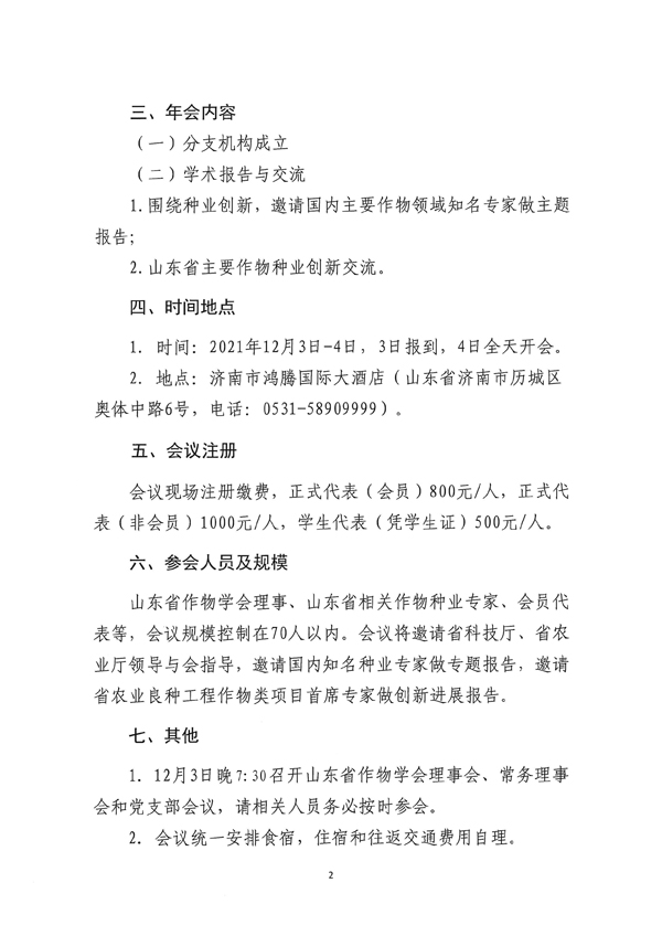
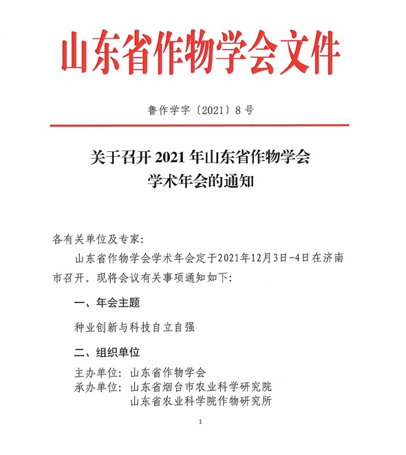
关于召开山东省作物学会2021年学术年会的通知
作者: 来源:山东省作物学会 发布时间:2021-12-01 17:12:07 浏览次数:375
上一篇:
山东省作物学会关于积极参与“科技壮苗”行动,助力小麦丰产丰收的通知
下一篇:
山东省作物学会2021年学术年会预备通知
版权所有:山东省作物学会 地址:济南市工业北路202号 电话:0531-66659422